Упр.266 ГДЗ Колягин Ткачёва 11 класс (Алгебра)
Решение #1
Решение #2

Рассмотрим вариант решения задания из учебника Колягин, Ткачёва, Фёдорова 11 класс, Просвещение:
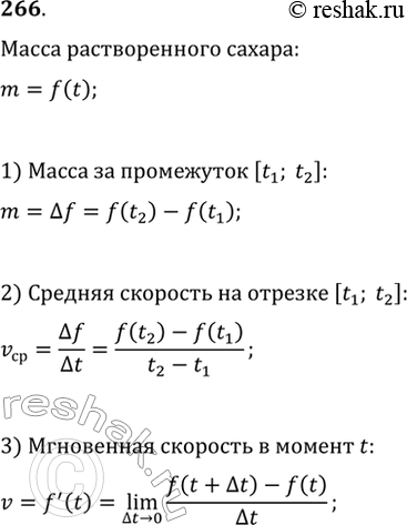
266. Масса сахара m, растворяющегося в воде за время от начала растворения t0 до момента t, определяется функцией m = f(t). Найти: 1) массу сахара, растворяющегося за промежуток времени [t1; t2]; 2) среднюю скорость растворения сахара за промежуток времени [t1; t2]; 3) мгновенную скорость растворения сахара в момент времени t.
*размещая тексты в комментариях ниже, вы автоматически соглашаетесь с пользовательским соглашением