Упр.332 ГДЗ Дорофеев Суворова 7 класс (Алгебра)
Решение #1

Рассмотрим вариант решения задания из учебника Дорофеев, Суворова, Бунимович 10-11 класс, Просвещение:
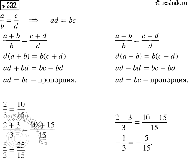
332 Докажите, что если равенство a/b = c/d — пропорция, то (a+b)/b = (c+d)/d и (a-b)/b = (c-d)/d также являются пропорциями. Используя доказанное утверждение, составьте две новые пропорции из пропорции 2/3 = 10/15.
*размещая тексты в комментариях ниже, вы автоматически соглашаетесь с пользовательским соглашением