Упр.39.4 ГДЗ Мордкович Семенов 8 класс (Алгебра)
Решение #1

Рассмотрим вариант решения задания из учебника Мордкович, Семенов, Александрова 8 класс, Бином:
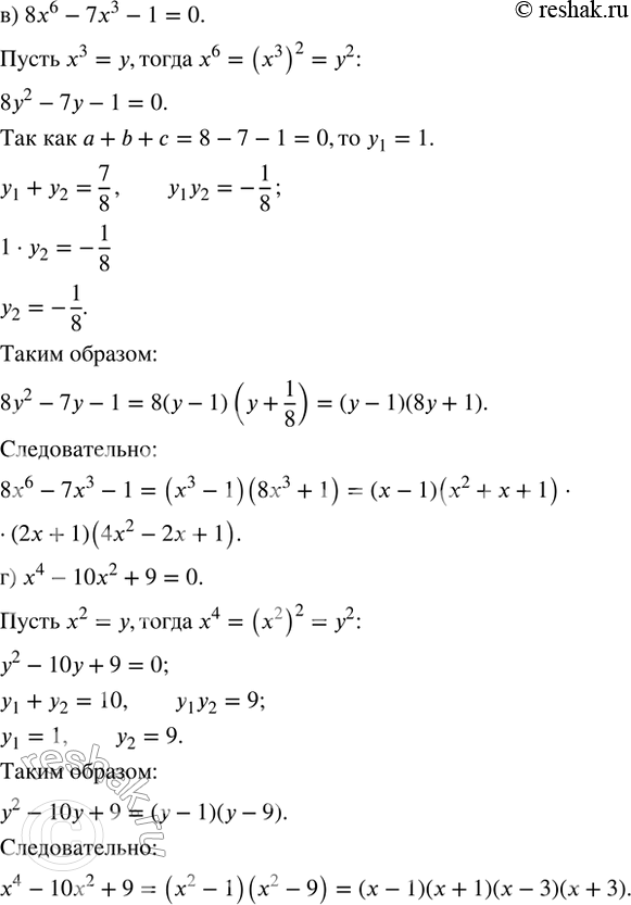
39.4. Разложите на множители:
а) x^4 - 13x^2 + 36; г) x^4 - 10x^2 + 9;
б) -x^4 + 17x^2 - 16; д) -x^4 - 20x^2 - 64;
в) 8x^6 - 7x^3 - 1; е) x^6 - 7x^3 - 8.
*размещая тексты в комментариях ниже, вы автоматически соглашаетесь с пользовательским соглашением