Упр.478 ГДЗ Дорофеев Суворова 7 класс (Алгебра)
Решение #1

Рассмотрим вариант решения задания из учебника Дорофеев, Суворова, Бунимович 10-11 класс, Просвещение:
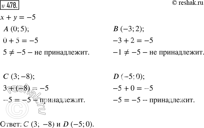
478 Из точек А(0; 5), В(-3; 2), 0(3; -8) и D(-5; 0) выберите те, которые принадлежат графику зависимости х + y = - 5.
*размещая тексты в комментариях ниже, вы автоматически соглашаетесь с пользовательским соглашением