Упр.500 ГДЗ Колягин Ткачёва 11 класс (Алгебра)
Решение #1
Решение #2

Рассмотрим вариант решения задания из учебника Колягин, Ткачёва, Фёдорова 11 класс, Просвещение:
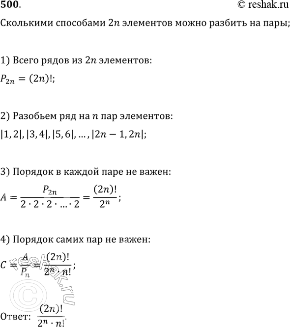
500 Сколькими способами 2n разных элементов можно разбить на пары?
*размещая тексты в комментариях ниже, вы автоматически соглашаетесь с пользовательским соглашением