Упр.13 ГДЗ Алимов 10-11 класс (Алгебра)
Решение #1
Решение #2

Рассмотрим вариант решения задания из учебника Алимов, Колягин, Ткачёва 10 класс, Просвещение:
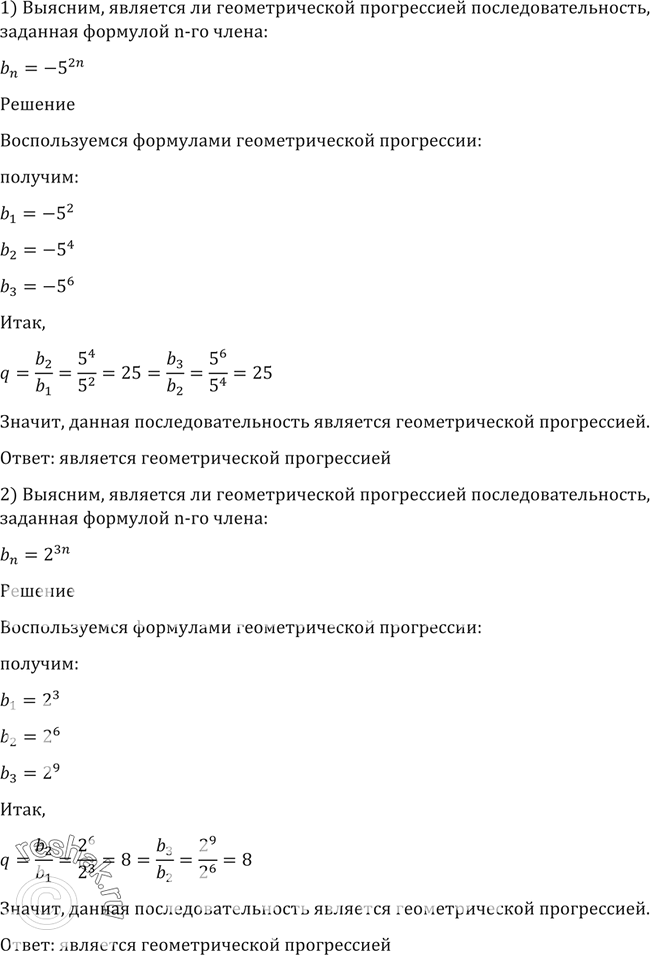
13. Выяснить, является ли геометрической прогрессией последовательность, заданная формулой n-го члена:
1) bn = -5(2n);
2) bn = 2(3n) .
*размещая тексты в комментариях ниже, вы автоматически соглашаетесь с пользовательским соглашением